Compliance Audits Technical Document¶
The purpose of compliance Audits module is to provide cross validation for Manual coding and corresponding documentation support, through this we can cross validate over coding or under coding before going for billing.
Currently following Compliance standards are taken consideration for auditing Coded Diagnosis
- Compliance Diagnosis
- Etiology
- Sign Or Symptoms
- Clinical Evaluation
- Diagnostics
- Therapeutic Treatment
Functionalities :¶
- User can audit accounts for coded diagnosis with document support.
- There are two queues in this module. One is for reviewed and other is for non-reviewed.
- User can do search data term/ jobid,making new annotations, posting issues.
- User can view Laboratory conditions, vital signs, medications and Facility codes.
- User can view all the keywords of specific type (Compliance terms) inside Queue itself.
- User can make account reviewed as well as non-reviewed.
- User can navigate to other accounts from view document interface..
- User can export Compliance form for the corresponding account and use check fields facility.
Completed Diseases (12): Encephalopathy, Sepsis, ARF, ARF with Pathology, ESRD, Heart Failure, Hypernatremia, Hyponatremia, Malnutrition, Respiratory Failure, Simple Pneumonia, Complex Pneumonia
Compliance/Standard Terms:
- Primary Disease
- Etiology
- Sign or Symptoms
- Clinical Evaluations(CE)
- Diagnostics(DST)
- Therapeutic Treatments(TT)
Technical Details:
Tables and Status Descriptions:
EncphAnnotations
| Description | Status column Value |
|---|---|
| Annotation insertion by KPAI | Status=0 |
| Annotation insertion by user | Status=2 |
| Annotation deletion | Status=1 |
| Annotation Update | Status=3 |
Total Table Details:
In Facility DB:
- EncphAnnotations
- EncphDataByViewMain
- EncphReviewstatus
- Meditechcodes
- QAExecutetimes
- ComplianceAuditAccountInfo
In MedmineMaster DB:
- addedcaacclog
- Stored Procedures
- getEncphReviewAccCount
- GetEncphAccounts
- GetAllMeditechCodes
- GetCAMessageStatus
- InsertMeditechCode
- EncepDataSplitting
- EncepDataSplittingByAccno
- ReviewEncphAnnotations
- GetEncphAnnotations
- GetAllExistingDxbyAccNo
- GetAllExistingDxbyJobid
- InsertNewEncphAnnotation
- ChangeEncphAnnotation
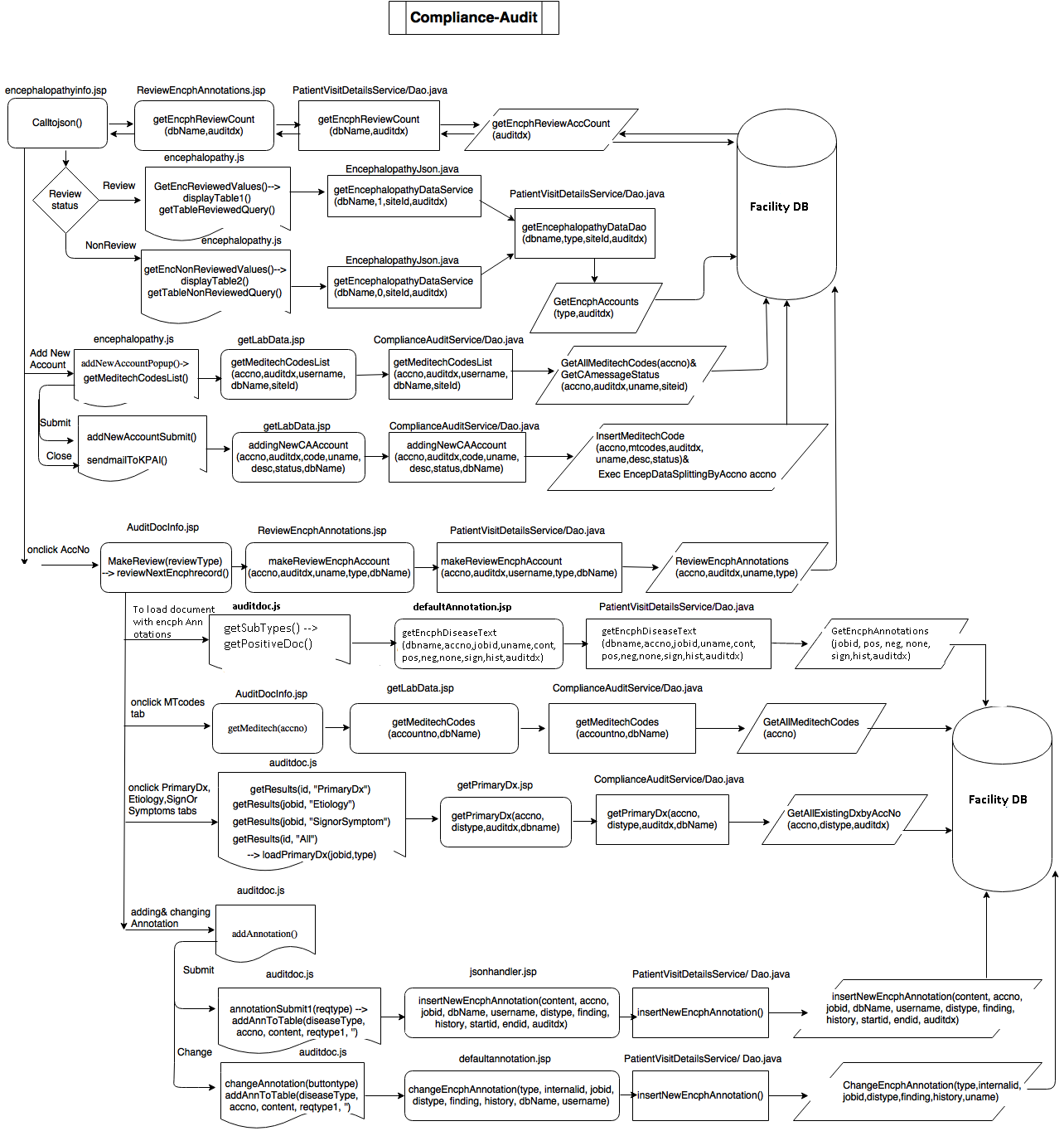
JSPs and Java Script:¶
- IcdIssueTracking/encephalopathyinfo.jsp
- IcdIssueTracking/ReviewEncphAnnotations.jsp
- IcdIssueTracking/getLabData.jsp
- IcdIssueTracking/AuditDocInfo.jsp
- IcdIssueTracking/defaultAnnotation.jsp
- DrgQueryQueue/getPrimaryDx.jsp
- IcdIssueTracking/jsonhandler.jsp
- IcdIssueTracking/SearchDxPx.jsp
- IcdIssueTracking/encephalopathy.js
- IcdIssueTracking/auditdoc.js
Java:¶
- biz.codeextract.documentsummary.service.PatientVisitDetailsService.java
- biz.codeextract.documentsummary.dao.PatientVisitDetailsDao.java
- biz.kpai.complianceaudit.dao.ComplianceAuditDao.java
- biz.kpai.complianceaudit.service.ComplianceAuditService.java
- biz.codeextract.documentsummary.servlet.EncephalopathyJson.java
- biz.codeextract.documentsummary.servlet.EncephalopathyDataTableObject.java
Work-Flow for Compliance Audits¶
