Document Analysis TechnicalDoc
Document Analysis

ICD9Diagnosis

Annotation Processor

NonImpression Info

DXcombo

Priority

ICD10DX

ICD10 Non Impression

ICD10 Impression

New Born

General Impression

Impression Detail

External cause

ICD10Dx combo

OBG coding

ICD10 Priority

General Annotation

General Annotation2

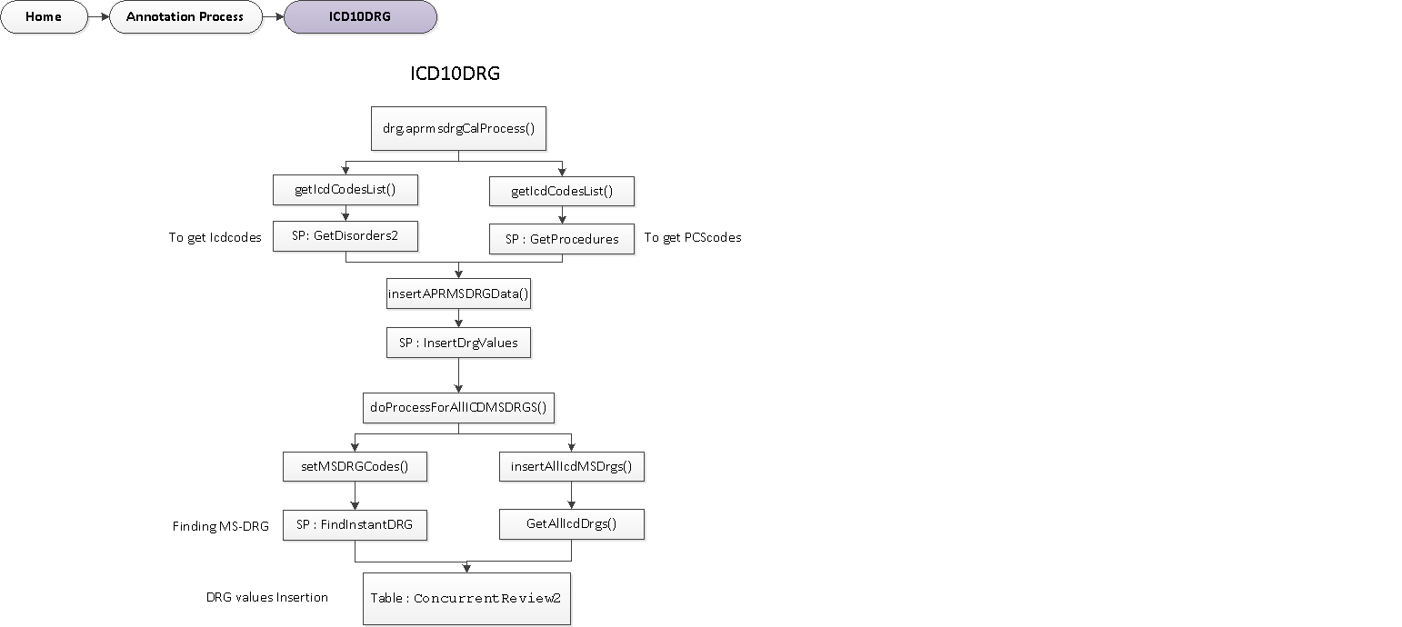
ICD10 DRG

ICD10 DRG
