CDI DashBoard TechnicalDocumentation¶
The main motto of CDI dash board module is bring all patient related information into single dash board and provide chance for CDS to make query on patient's information like labs, vital signs, medications, diseases or procedures etc. to physician for clinical documentation improvement.
Functionalitites:
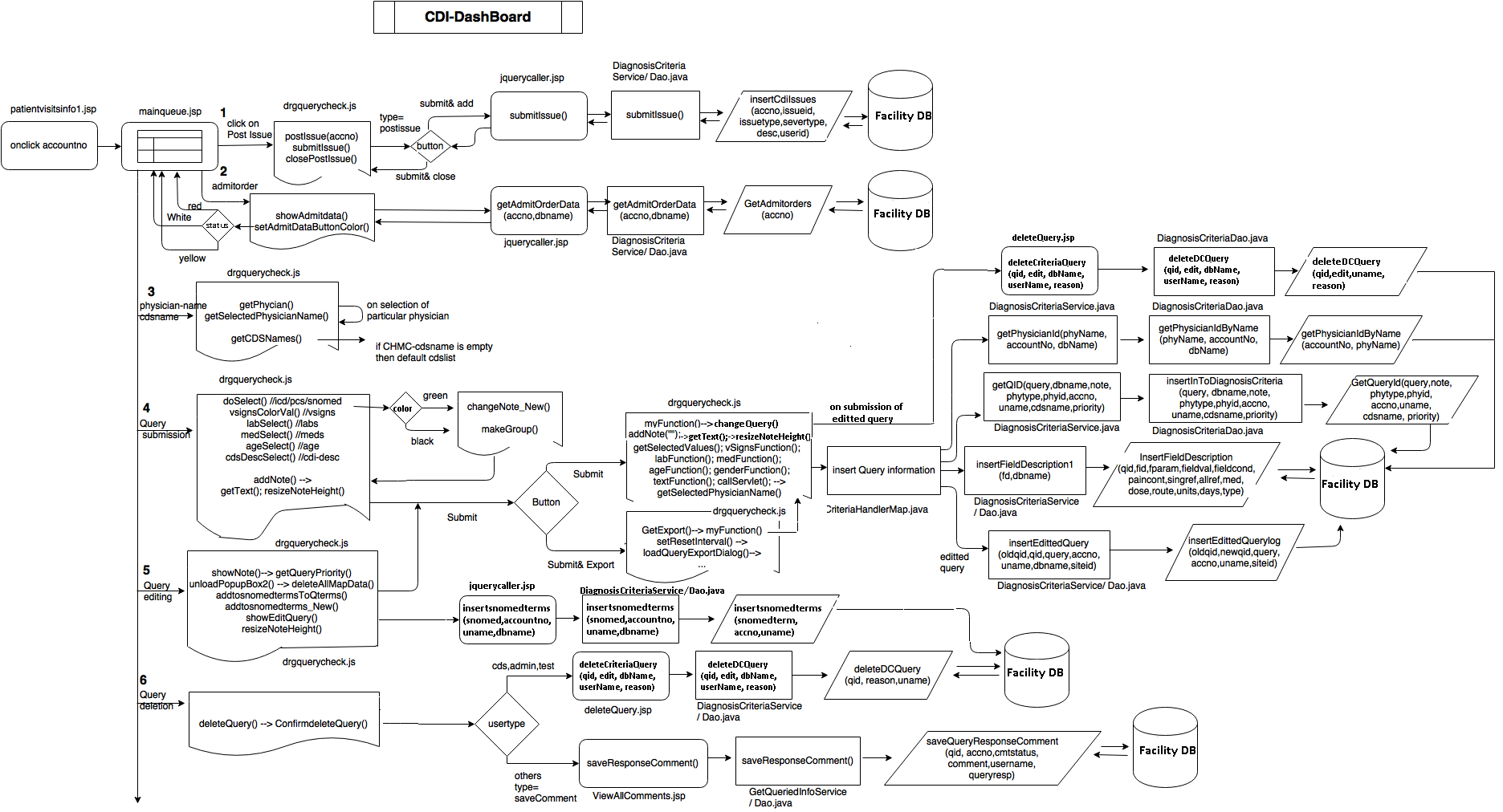
- We post cdi dashboard design or functionality issues by post issue tab.
- We can see admitorder information provided by KPAI after analyzing patient's documents.
- CDS as well as other users can easily make query on patient's information like demographics,vsigns,labs,medicines,icd or pcs codes to the physician who may be attending or admitting or consulting physician by simple clicks.
- CDS can simply edit the queries if they are not having proper information by click on edit option under the corresponding query.
- CDS can delete the queries if they are not required to be by providing proper reason for deletion of the query.If other than CDS/admin users try to delete the query it won't be deleted, just gives an intimation to the CDS.
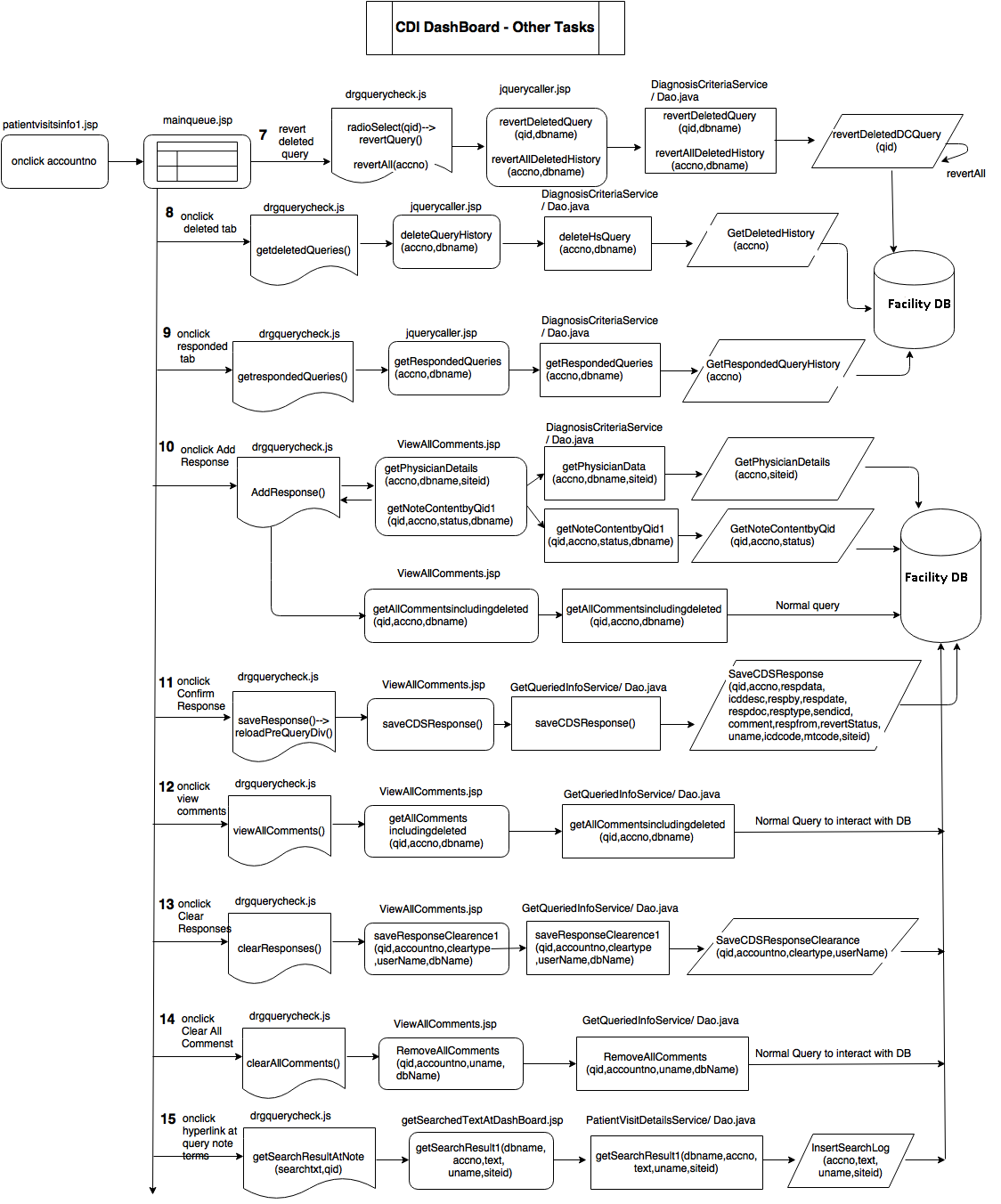
- CDS can see deleted and responded queries as well as its count in separate tabs like Deleted-Queries and Responded-Queries respectively and they can simply revert the deleted queries once again from deleted query history tab and makes a query as un-responded from responded queries tab.
- We can see who were deleted and the reason for the deletion of a query in the deleted queries tab.
- We can add response to the query by add response button which will be confirmed if the response added by CDS/admin only otherwise it just take that response to show the CDS when he/she opens popup to add response.
- We can just add comments if unable to provide response to the query by add comment tab and able to see all comments by view-comments tab.
- We can go for reference by click on hyperlinks provided at query note keywords at dashboard.
- We can see who is generated a query, cds name and to which physician it was posted beside of Query Title.
- We can submit the query and export it simultaneously by using Submit& Export button.
- We provided an option group the diseases based upon the doctorname, dictated worktype and dictated date as well as labs in an order as shown in dashboard and some manipulations on daylabs data like lab1,labs should be shown as lab: val+units(day1) and lab: val+units(day2) respectively
Technical Details:¶
Tables And Status Description: DiagnosisCriteria
| Description | Status column Value |
|---|---|
| Query status=0, queryresponse=0, enddate is null, exportstatus=0,priority=high | Status=0 |
| Responded , enddate , response, response-by are not null | QueryResponse=1 |
| Exported | exportStatus=1 |
| Query Alterts | username=KPAI |
| Query alerts deleted | status=1 |
FieldDescription Table:¶
| Description | Status column Value |
|---|---|
| AGE | FieldId=1 |
| DRG Desc | FieldId=2 |
| Labs | FieldId=4 |
| Radiology | FieldId=5 |
| Vitals | FieldId=6 |
| Medications | FieldId=7 |
| Diseases | FieldId=3,FieldType=ICD |
| Procedures | FieldId=3,FieldType=PCS |
| SignOrSymptom | FieldId=3,FieldType=SnomedCT-Dx / SnomedCT-SS/ SnomedCT-Hx/ SnomedCT-Bug / SnomedCT-Tx / SnomedCT-Meds / SnomedCT-RN / SnomedCT-Misc/SnomedCT-Test |
| Keywords added From Documents | FieldId=8 |
| PDx Support | FieldId=9 |
| Add Text from anywhere | FieldId=15 |
Work Flow for CDI-DashBoard¶

Work Flow for Other tasks at CDI-DashBoard¶
