ViewDocument Technical Documentation¶
This View Document interface is to show patient's documents like History and Physical(H&P), Consultation(C), Operative(OP), Progressive(P), Discharged(D) and Emergency Room Report(ERR) etc. in very flexible manner than Meditech 3M-Search tool and with more functionalities.
Key Features:
- We post document design or functionality issues by post issue tab.
- We can see patient's document in very flexible manner with highlighted sign or symptoms, disorders and procedures by different colours.
- Coder as well as other users can easily make annotations on patient's document by selection of required context on the document.
- Coder can simply change the annotation properties/ attributes by click on it.
- Coder can add or delete an ICD code or procedure code from this interface easily.
- We can see all documents having different worktypes in a single interface.
- We can re-calculate DRG by changing the order of ICD codes or procedure codes from right side div.
- We can confirm priority of ICD as well as procedure codes.
- We can search for a keyword inside all patient's documents and move into its specific location inside document by click on search results. Search Results-Logic
- We can search for an disease or procedure by code or by name after selection of it in document.
- We know whether the document is reviewed by any coder or not.
- We can revert omitted codes by this interface and able to see all meditech codes
- We can see document-wise ICD/ PCS codes as well as account-wise.
- We can show image type of documents in future.
Signorsymptoms Table status:¶
- Annotation insertion by KPAI - status=0
- Annotation insertion by user - status=1
- Annotation deletion - status=2
- Annotation updated - status=3
Icdpriority Table status:¶
- codes given by KPAI while running - status=0
- codes deleted by user - status=2
- omitted codes - status=5
- duplicate codes - status=6
Tempdisease Table status:¶
- codes given by KPAI while running - status=0
- codes updated by user - status=1
- codes deleted by user - status=2
- omitted codes - status=5
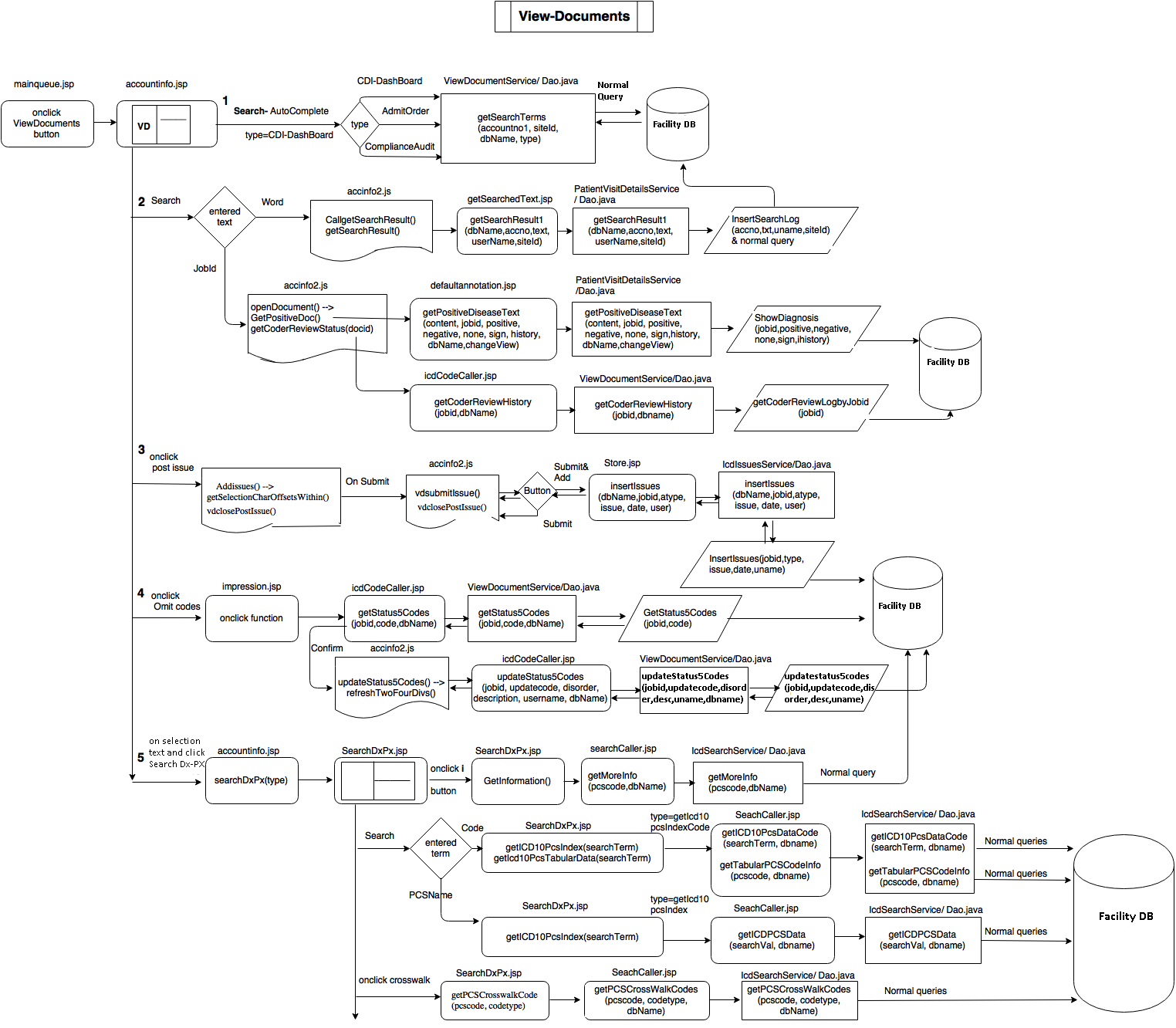
Work Flow for View-Document¶

Files¶
Tables¶
Facility DB
- Issues
- icdpriority
- tempdisease
- AddDiagnoses
ViewDocumentReviewLog
- MedmineMaster
- searchLog
- disexclusions
- CMSV31
Stored Procedures¶
- insertsearchlog
- showDiagnosis
- getCoderReviewLogByJobid
- insertissues
- GetStatus5codes
- UpdateStatus5codes
JSP / Js¶
- IcdIssueTracking/accountinfo.jsp
- IcdIssueTracking/accountinfo3.jsp
- IcdIssueTracking/getSearchedText.jsp
- IcdIssueTracking/Store.jsp
- IcdIssueTracking/icdCodeCaller.jsp
- DrgQueryQueue/jquerycaller.jsp
- IcdIssueTracking/searchCaller.jsp
- IcdIssueTracking/SearchDxPx.jsp
- IcdIssueTracking/accinfo2.js
- IcdIssueTracking/accountinfo.js
Java¶
- biz.codeextract.documentsummary.dao.ViewDocumentDao.java
- biz.codeextract.documentsummary.service.ViewDocumentService.java
- biz.codeextract.icdissues.dao.IcdIssuesDao.java
- biz.codeextract.icdissues.service.IcdIssuesService.java
- biz.codeextract.documentsummary.service.PatientVisitDetailsService.java
- biz.codeextract.documentsummary.dao.PatientVisitDetailsDao.java
- com.search.dao.IcdSearchDao
- com.search.service.IcdSearchService