Skip to content
KChannel
EM Coding Technical Doc
Initializing search
KChannel
KChannel
KChannel
Home
Project Documentation
Project Documentation
Configuration Documents
Configuration Documents
Technical Doc
Interface Specifications
Interface Specifications
File Transfer Specifications
HL7 Specs
End User Interface Document
End User Interface Document
FTP Specifications and Configurations
Master Data Specifications
HL7 Specifications
MSDrg,APRDrg,ICD and PCS Version Change Process
Interqual Version Change Process
New Facility Config
New Facility Config
Hospital Configuration
HIM To KPAI Data Flow
HIM To KPAI Data Flow
HIM to KPAI Data
HL7 Tables
User Manual
User Manual
User Manual
Document Analysis
Document Analysis
Document Analysis
Document Analysis TechnicalDoc
EM Coding Technical Doc
Fracture Coding Technical Doc
PCS Analysis Technical Doc.md
PCS Coding
Web Application
Web Application
Admit Orders
Admit Orders
Admit Orders Technical Document
Admit Criteria
Admit Criteria
Admit Criteria User Manual
Admit Criteria Technical Document
CDI Smart Queue
CDI Smart Queue
CDI Smart Queue User Manual
CDI Dashboard
CDI Dashboard
CDI Dash Board User Manual
CDI Dash Board Technical Document
Query Alerts
Query Alerts
Query Alerts User Manual
Query Alerts Technical Doc
View Documents
View Documents
View Documents User Manual
View Documents Technical Document
CDS Reconciliation
CDS Reconciliation
CDS-Coder Reconciliation Specification Manual
CDS-Coder Reconciliation User Manual
Compliance Audits
Compliance Audits
Compliance Audits User Manual
Compliance Audit Technical Document
QA Module
QA Module
QA user Manual
QA Technical Doc
Case Management
Case Management
Case Management User Manual
Core Measures
Core Measures
Core Measures User Manual
Core Measures PSI Technical Doc
Code Encoder
Code Encoder
Encoder User Manual
kpaiapps
kpaiapps
cirs
cirs
cirsworkflow
daworkflow
PcsCode
KPAIApps Doc
KPAIApps Doc
KPAI
KPAI
Project Management
Project Management
STATEMENT OF WORK
Work Breakdown Structure
CIRS
CIRS
Introduction Doc
Design Doc
Technical Doc
User Manual
CRI
CRI
Introduction Doc
Design Doc
Technical Doc
User Manual
KMail
KMail
Introduction Doc
Design Doc
Technical Doc
User Manual
KodeEasy
KodeEasy
Introduction Doc
Design Doc
Technical Doc
User Manual
AQAS
AQAS
Introduction Doc
Design Doc
Technical Doc
User Manual
Database
Database
Database Naming Convention
HRCM Table Design Schema
HRCM Procedure Schema
MasterHRCM Table Design Schema
MasterHRCM Procedure Schema
Archieve DB Process
kcvparser
kcvparser
Resume Annotation Types
How to Create Manuala Annotations in GATE
kcvparser performance
Technicle Articles
Technicle Articles
Clean Code
Clean Code
What is Clean Code
CleanCode
MeaningFullNames
Functions
Comments
Formatting
ObjectsandDataStructures
ErrorHandling
Boundaries
UnitTests
Classes
Systems
Emergence
Concurrency
Successive Refinement
JUnit Internals
Smells and Heuristics
Maven
Maven
Maven Introduction
Java
Java
Breif Into Java Generics
Overview of Java 8 Concepts
JAPE
JAPE
JAPE Ruling Guidelines
Spring
Spring
Breif Into Java Generics
Spring Boot
Spring Boot
Jdbc Template
Jdbc Template Examples
Rest Assured
Rest Assured
Rest Assured
Database
Database
DBMailConfiguration
SQLTemplates
DatabaseRoles
ScalarVSTabularFunction
SQL Securities
SQL Trigers
Exception Handling
RAISERROR
SQL Blocked Services
SQL Object Dependencies
SQL Cascades
Key Relation Across Database
SQL Query Execution Plan
SQL Keys
Database Maintenance Plan Wizard
SQL Profiler
Moving SQL Maintenance Plans
Database Recovery Model
Database Backups
Restore Database Backups
Table-Valued-Parameters
Database Attachment and Dettachment
Sql Server Data Files
Recover Deleted Data Using LSN(Log Sequence Number)
Creation Of DBMail Alerts and Operators
other Database Article Links
Interqual Logic Tables
InterqualVersionImplementation
JSONObject
MSSQL Version Changes
FalconDBSyncSteps
Mssql_chinna
Mssql_chinna
databasebasics
Datefunctions
Joins
Identitycolumn
HowtoreplaceNullvalues
Mathematicalfunctions
Stringfunctions
Constraints
Aggregatefunctions
CastAndConvert
Clause
Cte
Errorhandling
Index
storedprocedures
Subqueries
Temporarytables
Transactions
Triggers
UnionAndUnionall
Userdefinedfunctions
Views
RCMReports
VersionImplementation
Microsoft sql server
Microsoft sql server
Constraints
Web Design
Web Design
Material Design Guidelines
Material Design Motion
Material Design Style
Component Bottom or Side Navigation Bar
Component Buttons
Component FloatingActionButton
Component Cards
Component Chips
Component DataTables
Component Dialogs
Component Dividers
Component Expansion Panels
Component GridLists
Component Lists-Controls
Component Lists
Component Menus
Component Pickers
Component Progress n Activity
Component Selection Controls
Component Sliders
Component SnackBar n Toasts
Component Steppers
Component SubHeaders
Component Tabs
Component TextFields
Component Toolbars
Component Tooltips
Component Widgets
Patterns Settings
Patterns Confirmation n acknowledgement
Patterns DataFormats
Patterns EmptyStates
Patterns Errors
Patterns FingerPrints
Patterns Gestures
Patterns Help n FeedBack
Patterns LaunchScreens
Patterns LoadingImages
Patterns Navigation drawer
Patterns Navigation
Patterns Navigational transitions
Patterns Notifications
Patterns Offline states
Patterns Permissions
Patterns Scrolling techniques
Patterns Search
Patterns Selection
Patterns Swipe to Refresh
Angular
Angular
Angular Tutorial
NgRx
Kpai Installation
GATE
GATE
Introduction
ANNIE
JAPE
Advanced JAPE
GATE Embedded API
Tools
Tools
NP Chunking
Using different gazetteers
Adapting ANNIE to different languages
Section by Section Processing
Annotation Set Transfer
Schema Enforcer
Annotating and Normalizing Dates
Exporters
Evaluation
Evaluation
Annotation Diff Tool
Corpus Quality Assurance
Corpus Benchmark Tool
Profiling Processing Resources
cors in springboot
OCR Application
Clincial Research
Clincial Research
UMLS
UMLS
UMLS Database Build Process
SNOMEDCT
SNOMEDCT
SnomedCT Database Build Process
LOINC
LOINC
LOINC Database Build Process
RXNorm
RXNorm
RXNorm Database Build Process
MetaMap project
MetaMap project
Meta Map Readme
KPAI KTS
KPAI KTS
Harikrishna
Harikrishna
About
Work
Work
PCS Coding
PCS Coding
Documentation
WorkFlow
JapeDescription
NewProcedure
PcsIssues
PcsPivotContent
PCS Resources
New PCS Coding
New PCS Coding
Documentation
WorkFlow
QueryAlerts
QueryAlerts
Documentation
WorkFlow
Harish
Harish
About
CDIIssueTracking
AnnotationEmulator
AdmitOrders
CDI-DashBoard
View-Documents
CDSQueryQueue
Compliance-Audit
Reports
PCS-CodingRules
Dx-CodingRules
Vinay
Vinay
About
QueryExport
AuditFormsExport
FaqnDocTab
Machine Learning
Machine Learning
Through Gate
Chunking
Classification
KPAI-MIGRATED-APPS
KPAI-MIGRATED-APPS
cri
cri
About CRI
CRI Work Flow
cirsgapp
cirsgapp
Intro
About Xgapp
work flow
Reading Annotations
QueryAlerts
QueryAlerts
SchemaInfo
QAInsertion
QAInsertion_1
Hospital Specification
Hospital Specification
FTP Specification
Master Table Specification
HL7 Specification
HL7 User Table Specification
HL7 Description
DataBase Schema
DataBase Schema
Hrcm Schema
Hrcm SP Schema
Hrcm View Schema
Hrcm Function Schema
MasterHrcm Schema
MasterHrcm SP Schema
MasterHrcm View Schema
About
About
version
E&M
¶
EnM
History
Examination
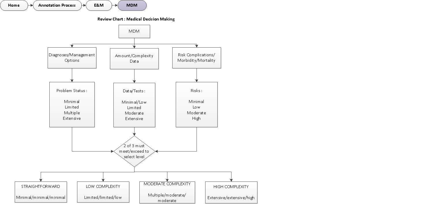
MDM
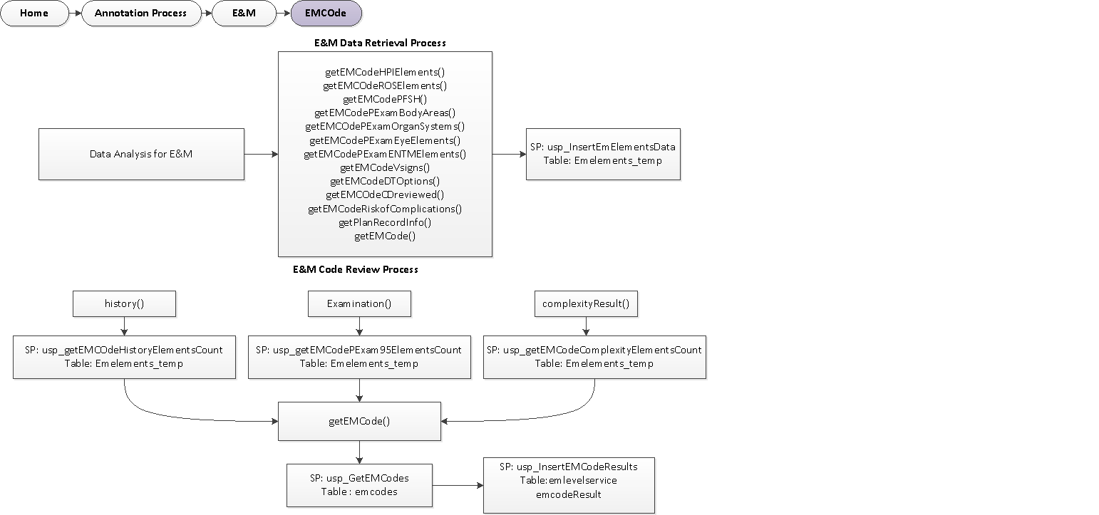
EMCode