Skip to content

Nurse Connect System Documentation

Overview

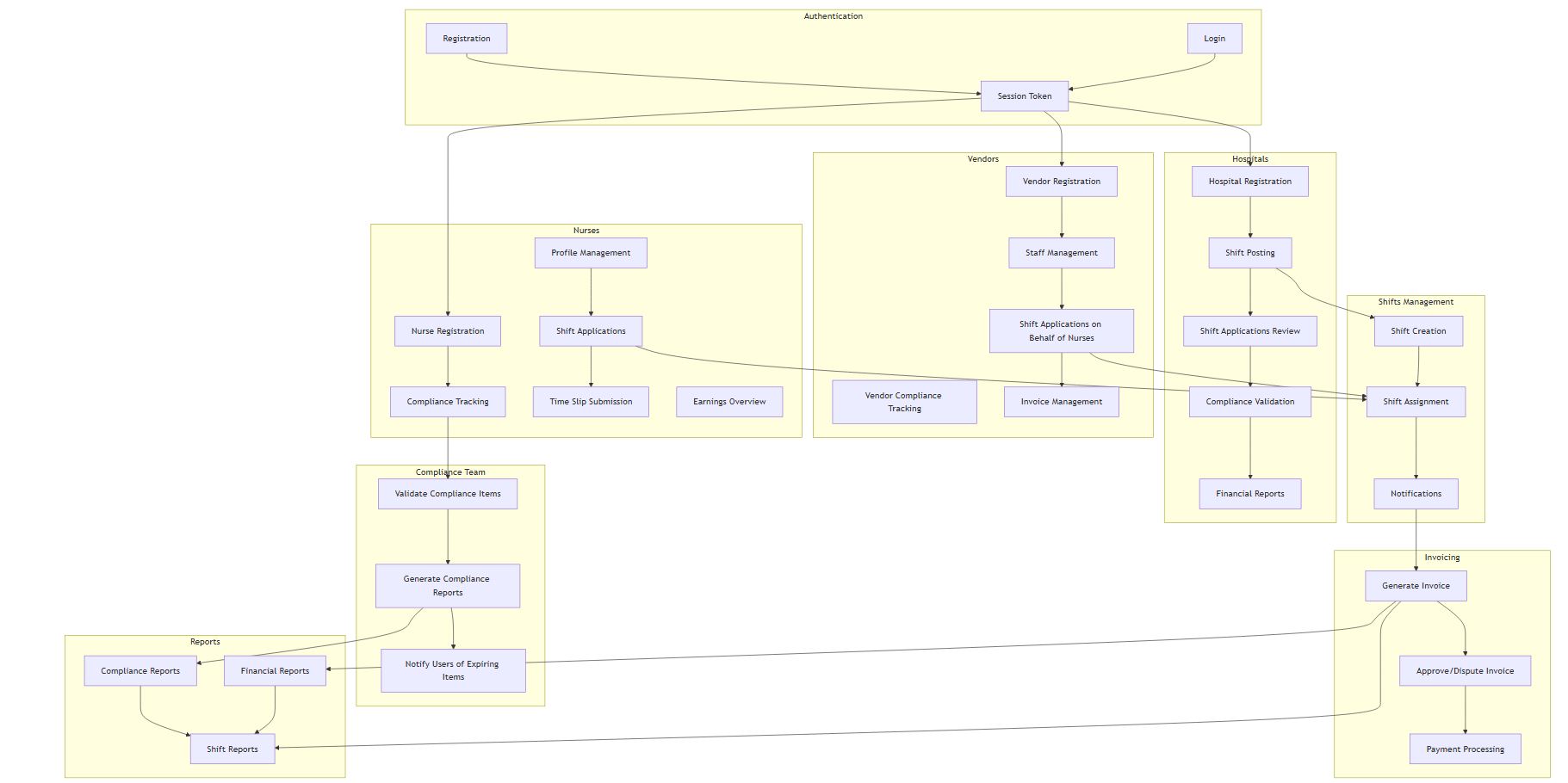
Nurse Connect is a healthcare staffing platform designed to connect freelance nurses, vendors, hospitals, and compliance teams. The platform facilitates shift management, compliance tracking, invoicing, and reporting.


System Components

The system consists of the following primary components:

1. Authentication and Authorization

  • Purpose: Provides secure access to the system with role-based access control (RBAC).
  • Actors: All users (Nurses, Vendors, Hospitals, Compliance Team).
  • Key Features:
    • Login and Registration.
    • Role-based permissions.

2. Nurses

  • Purpose: Allow freelance nurses to manage their shifts, compliance, and earnings.
  • Key Features:
    • Registration and Profile Management.
    • Shift Application and Time Slip Submission.
    • Compliance Tracking.
    • Earnings Overview and Reports.

3. Vendors

  • Purpose: Manage staffing on behalf of nurses and interact with hospitals for shift fulfillment.
  • Key Features:
    • Vendor Registration and Staff Management.
    • Shift Application on Behalf of Nurses.
    • Compliance Tracking for Vendor Nurses.
    • Invoice Management.

4. Hospitals

  • Purpose: Post shift requirements, manage compliance, and approve nurses for shifts.
  • Key Features:
    • Registration and Dashboard Management.
    • Shift Posting and Applications Review.
    • Compliance Validation for Assigned Nurses.
    • Reports and Financial Tracking.

5. Compliance Team

  • Purpose: Validate and monitor compliance of nurses and vendors.
  • Key Features:
    • Review and Validate Compliance Items.
    • Generate Compliance Reports.
    • Notify Users of Expiring Compliance Items.

6. Shifts Management

  • Purpose: Facilitate the creation, application, and assignment of shifts.
  • Actors: Hospitals, Nurses, Vendors.
  • Key Features:
    • Shift Posting by Hospitals.
    • Shift Applications by Nurses and Vendors.
    • Shift Assignment and Notification.

7. Time Slips

  • Purpose: Record and validate hours worked by nurses.
  • Actors: Nurses, Hospitals.
  • Key Features:
    • Submission of Time Slips by Nurses.
    • Validation and Approval by Hospitals.
    • Integration with Invoice Generation.

8. Invoicing

  • Purpose: Automate billing and payments for completed shifts.
  • Actors: Hospitals, Nurses, Vendors.
  • Key Features:
    • Generate Invoices from Approved Time Slips.
    • Approve/Dispute Invoices by Hospitals.
    • Payment Processing for Nurses and Vendors.

9. Reports

  • Purpose: Provide actionable insights for stakeholders.
  • Actors: Hospitals, Nurses, Vendors, Compliance Team.
  • Key Features:
    • Financial Reports for Hospitals.
    • Earnings Reports for Nurses.
    • Vendor Performance Reports.
    • Compliance Reports.

Interactions Between Components

1. Nurse and Hospital

  • Nurses apply for shifts posted by hospitals.
  • Hospitals validate compliance and approve shift applications.

2. Nurse and Compliance Team

  • Nurses upload compliance documents for validation.
  • Compliance Team reviews and approves compliance items.

3. Vendor and Hospital

  • Vendors apply for shifts on behalf of their nurses.
  • Hospitals review and approve vendor-submitted applications.

4. Time Slips and Invoicing

  • Nurses submit time slips after completing shifts.
  • Approved time slips trigger invoice generation for hospitals.

5. Reports and All Stakeholders

  • Hospitals, Nurses, Vendors, and Compliance Team access customized reports for tracking metrics and ensuring compliance.

Project Features Roadmap

  1. Phase 1: Core Features

    • Nurse, Vendor, and Hospital Registration.
    • Shift Management and Applications.
  2. Phase 2: Compliance and Time Slips

    • Compliance Tracking and Validation.
    • Time Slip Submission and Approval.
  3. Phase 3: Invoicing and Reports

    • Invoice Generation and Payment Processing.
    • Comprehensive Reporting for All Users.
  4. Phase 4: Enhancements

    • Performance Metrics for Vendors.
    • Advanced Analytics for Hospitals.

Detailed Workflow

Conclusion

The Nurse Connect platform provides a robust system to manage healthcare staffing efficiently. This document outlines the system's core components, interactions, and roadmap to ensure a successful deployment.